首页
申报书
成果报告
成果应用及效果
支撑材料
成果视频
中国税收票证博物馆
首页
-
申报书
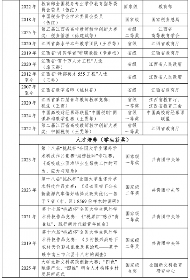
成果曾获奖励情况
成果预览
成果曾获奖励情况
成果起止时间
成果简介及主要解决的教...
成果解决教学问题的方法
成果的创新点
成果的推广应用效果
主要完成人情况
主要完成单位情况
推荐单位意见
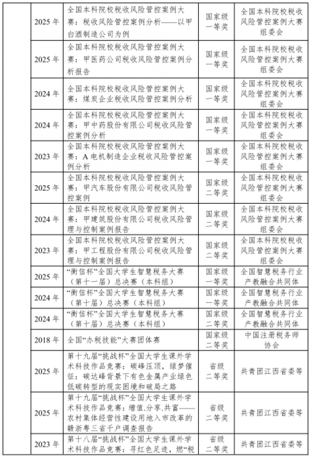
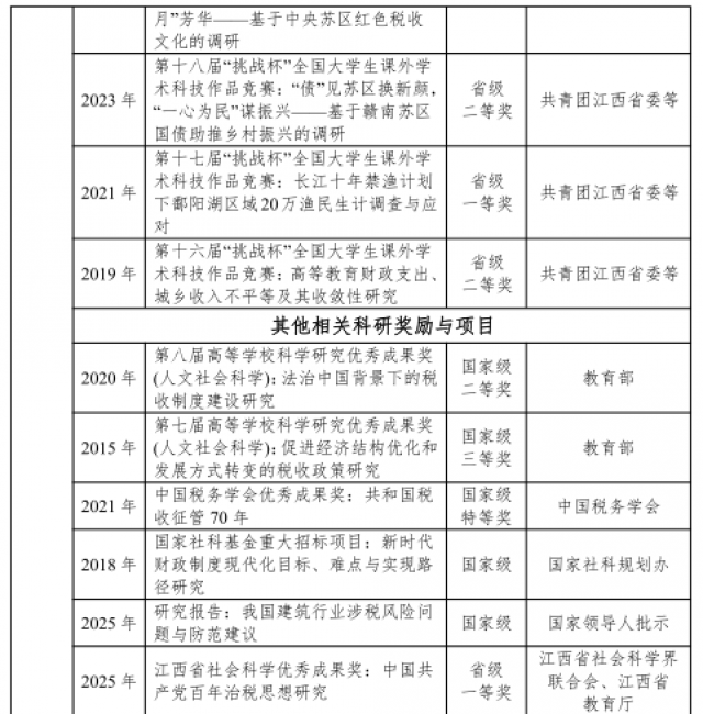
成果曾获奖励情况